Telur adalah makanan yang sangat baik yang mengandung banyak nutrisi penting. Kepadatan nutrisi yang lebih tinggi dari telur relatif terhadap kandungan kalori membuat makanan mereka sangat baik. Dua telur ayam besar mengandung sekitar 12 gram protein, 1,2 gram karbohidrat 11 gram lipid dan sejumlah besar zat besi, fosfor, vitamin A, E, K dan sebagian besar vitamin B kompleks. Bagian putih telur mengandung hampir 90% air, namun menyumbang sekitar 50% protein, niacin dan riboflavin. Sebagian besar vitamin dan mineral ditemukan pada kuning telur. Warna kuning kuning telur adalah karena adanya pigmen xantofil.
(sumber : actini)
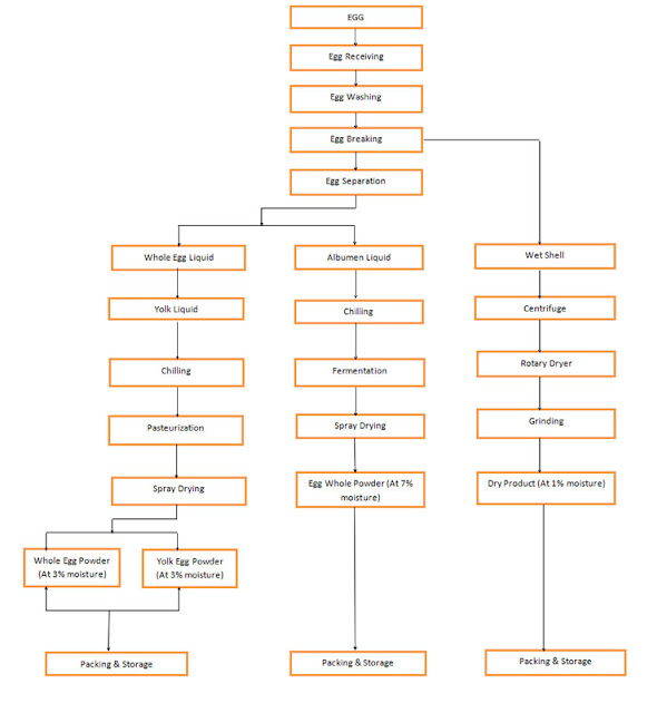
Cara Proses
Telur diambil dari cold storage dan ditimbang. Telur kotor dikirim ke mesin cuci sebelum dipecah. Telur busuk dikeluarkan dengan cara penrangan. Telur yang tidak sesuai kriteria bisa dilakukan secara manual atau dengan menggunakan mesin pemecah & pemisahan telur kontinyu. Seorang operator terampil bisa memecahkan 500 sampai 800 telur per jam. Dalam kasus penanganan besar mesin otomatis sepenuhnya tersedia.
Untuk pengolahan putih telur, pemisahan putih telur yang efisien dari kuning telur sangat penting karena tidak ada kuning telur yang mencemari kulit putih. Bahkan sejumlah kecil minyak kuning telur di albumen sangat mengurangi kualitas produk. Mesin modern bisa mencapai batas minyak kuning telur dalam putih telur sampai <0,02%, yang bisa diterima.
Dalam proses produksi serbuk telur utuh atau telur-kuning telur, telur utuh / kuning telur dihomogenisasi, disaring untuk menghilangkan selaput dan fragmen potongan kulit. Pasteurisasi akan dilakukan pada suhu 64 sampai 66°C, dengan waktu penahanan 2 sampai 4 menit. Hal ini memastikan inaktivasi sebagian besar mikroba seperti E Coli dan Salmonella yang dapat menyebabkan kesehatan yang buruk, jika tidak inaktivasi.
Setelah pasteurisasi seluruh telur (kandungan padat 20 sampai 27%) atau kuning telur (kandungan padat 40 sampai 48%) diumpankan ke pengering semprot. Suhu masuk pengeringan udara berkisar antara 150 ° C dan 200 ° C. Bubuk akhir memiliki kadar air 2 sampai 4% dan kerapatan curah 0,3 0,35 g / cm³. Bubuk kemudian dikemas sesuai setelah pendinginan berikutnya.
Diagam alir pengolahan telur
___________________________________________________________________
Kami Menjual berbagai mesin kebutuhan farmasi, makanan dan minuman. Untuk konsultasi atau pemesanan silahkan hubungi kontak kami. Semoga artikel ini bermanfaat salam sehat.
HARGA PROMO SAAT INI DI PABRIK KAMI
![]() |
| *MESIN SUPER MIXER |




